Wissenschaft, Kulturen, Gesellschaften

Ein Schweizer Blog
Mein Name ist Peter Addor. Ich lebe in Italien, Sri Lanka und der Schweiz, wo ich herkomme. Meine Betätigungsfelder sind mathematische Kategorientheorie, System Dynamics und nicht-lineare dynamische Systeme. Daneben mache ich digitale Kunst.

Systemdenken in Theorie und Praxis – Teil 2

| Von Peter Addor

Dies ist der zweite Teil eines grösseren Artikels, den mir Margret Richter und Marco Willnecker von der SOLIDIA Managementberatung (solidia.de) in Hamburg zur Publikation in diesem Blog vorgelegt haben. Wer den ersten Teil über Systeme lesen will, klickt links unter „Letzte Beiträge“ auf „Systemdenken in Theorie und Praxis – Teil 1“.

Praktische Umsetzung des Systemdenkens

Im ersten Teil des Beitrages haben wir uns mit den Grundlagen des Systemdenkens auseinandergesetzt. Wir haben gezeigt, wie Systeme funktionieren und durch positive bzw. negative Rückkopplungen beschrieben werden können. Dieses Vorgehen hilft, auch komplexere Sachverhalte erfassen, analysieren und beschreiben zu können.

Lineare Planungsansätze haben kurze Beine

Dies ist insofern notwendig, da die aktuell weit verbreiteten linearen Planungsansätze (z. B. isolierte Betrachtung unterschiedlicher Einflussfaktoren auf ein Geschäftsfeld) nicht oder nur begrenzt in der Lage sind, komplexe Situationen zu erfassen und zu beschreiben. Komplexe Situationen zeichnen sich nicht nur durch die im letzten Beitrag beschriebenen Rückkopplungen, sondern durch eine Reihe weiterer Merkmale aus. Dies sind zum Beispiel nicht erwünschte Nebenwirkungen, wenn an einer bestimmten Stelle des Systems eingegriffen wird.

Lineare Planungsansätze basieren meist auf der Grundüberlegung, ein großes Problem in Teilprobleme zu zerlegen, für diese Teilprobleme Lösungen zu finden und im letzten Schritt die gefundenen Ergebnisse zusammenzuführen. Aufgrund der Vernetzung von Einflussfaktoren führen diese Ansätze aber nicht zum Erfolg. Gefordert ist vielmehr ein Vorgehen, das die wechselseitige Beeinflussung von Ursache und Wirkung in geeigneter Art und Weise abzubilden in der Lage ist.

Wir wollen demonstrieren, wie ein Kunde das Systemdenken erfolgreich für seine komplexen Herausforderungen einsetzen kann. Wir nehmen dabei Bezug auf unser Beispiel aus dem 1. Teil des Beitrages.

Dazu gehen wir in einem ersten Schritt von einer Entscheidungssituation aus, der sich aktuell sehr viele Unternehmen gegenübersehen, nämlich differenzierter werdenden Kundenanforderungen. Diese haben bereits in sehr vielen Branchen zu Herausforderungen geführt, da inzwischen eine Vielzahl an Modellen und Varianten angeboten werden muss, um den Bedürfnissen der Kunden gerecht zu werden. Dies zeigt sich zum Beispiel in der Automobilindustrie, wo sich die Anzahl der Modelle und Varianten innerhalb der letzten Jahre vervielfacht hat. So bietet z. B. alleine das Unternehmen BMW aktuell rund 22 Modelle und 1295 Modellvarianten an. Die Entscheidungssituation bezieht sich also auf folgende Frage:

Welche Auswirkungen hat eine gestiegene Modell- und Variantenanzahl auf das Unternehmen XY und wie soll mit den Auswirkungen umgegangen werden?

Ferner ist eine Abgrenzung des betrachteten Systems vorzunehmen, d. h. es ist festzulegen, welcher Ausschnitt aus der Realität betrachtet werden soll. Wir betrachten in unserem fiktiven Beispiel die Ebene des Gesamtunternehmens.

In einem zweiten Schritt gilt es diejenigen Beteiligten zu identifizieren, deren Interessen, aber auch Einstellungen und Ressourcen berücksichtigt werden müssen. Im vorliegenden Beispiel sind dies insbesondere die Kunden, die Produktion oder das Management. An dieser Stelle haben wir bewusst eine Begrenzung vorgenommen, um unser Beispiel nicht zu „komplex“ werden zu lassen.

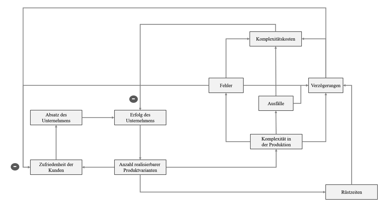
Abbildung 3

Sind die Beteiligten festgelegt, gilt es, deren Interessen und Ziele zu definieren. So können für den Kunden individuelle Anforderungen an das Produkt festgestellt werden, die u. a. eine höhere Anzahl an Produktvarianten erforderlich macht. Zu berücksichtigen sind auch die Ziele des Managements, in unserem Beispiel wird ausschließlich die ökonomische Dimension der Ziele betrachtet. Für die Produktion lassen sich z. B. Qualitätsziele oder die Forderung nach geringen Ausfallzeiten feststellen.

Abbildung drei zeigt den nächsten Schritt: Hier wurden erfolgskritische Faktoren abgeleitet, Beziehungen definiert und in einem Wirkungsgefüge miteinander verbunden. Dazu wurde der Ansatz von Probst und Gomez gewählt, der einen initialen Kreislauf im Sinne eines Motors identifiziert und daran weitere erfolgskritische Faktoren ankoppelt. Der „Motor“ in diesem Beispiel ist der Zusammenhang zwischen Anzahl der Produktvarianten, der Kundenzufriedenheit, dem Absatz und Umsatz.

Das Ergebnis in unserem Beispiel ist eine sehr rudimentäre Darstellung, da wir bewusst nur wenige Beteiligte des Systems betrachtet haben: Denn: Je mehr Beteiligte ich habe, desto mehr Interessen und desto umfangreicher ist das Wirkungsgefüge.

Über eine statische Analyse mittels geeigneter Software lassen sich in einem weiteren Schritt wirksame Hebel im Wirkungsgefüge identifizieren. Dies sind in unserem Beispiel insbesondere die Faktoren „Fehler“, „Komplexität in der Produktion“ und auch die „Anzahl der realisierbaren Varianten“

Anpassungsfähigkeit des Unternehmens

Letztendlich resultiert hieraus die Fragestellung für das Management, wie eine möglichst hohe Variantenanzahl bei einem handhabbaren Maß an Komplexität und möglichst geringen Fehlern realisiert werden kann. Ein Lösungsansatz für unser Beispiel ist es, die Anpassungsfähigkeit des Unternehmens zu erhöhen, um es dadurch in die Lage zu versetzen, langfristig mit einer steigenden Variantenzahl oder sich im Zeitablauf ändernden Varianten umgehen zu können.

Ausgangspunkt für die Lösungsfindung können z. B. die biokybernetischen Lenkungsregeln nach Vester sein. Dies sind generische und allgemeine Handlungsempfehlungen für den Umgang mit komplexen Systemen.Dass es sich dabei nicht um realitätsferne Empfehlungen handelt, zeigt sich insbesondere daran, dass von Unternehmen aktuell angewandte Problemlösungsstrategien für eine steigende Variantenvielfalt – beabsichtigt oder nicht – die biokybernetischen Grundregeln befolgen.

So schlägt Vester z. B. vor, Produkte, Funktionen und/oder Organisationsstrukturen mehrfach zu nutzen. Genau dies setzt die Automobilindustrie mit dem Plattformgedanken um: ein- und dieselbe Plattform (=technische Basis als Grundlage für äußerlich verschiedenartige Modelle und Varianten) findet für mehrere Fahrzeugmodelle Anwendung – das System Unternehmen hat sich dadurch also an die steigenden Anforderungen der Kunden angepasst.

Eine weitere Regel von Vester ist, dass ein System funktions- und nicht produktorientiert sein soll. Auch dies sehen wir aktuell bei Automobilherstellern, die sich in immer stärkerem Maße nicht mehr als reine Hersteller, sondern als Anbieter von Mobilität mit einem dementsprechenden Angebot an Services und Dienstleistungen verstehen (z. B. Sharing-Modelle).

Zusammenfassend lassen sich an Hand dieses stark vereinfachten Beispiels als eine Grundregel für den Umgang mit komplexen Systemen erkennen: So ist es notwendig, eine Varietät an Meinungen, Erfahrung und Fachwissen in die Problemlösung einzubringen. Dadurch steigt die Komplexität des Systems (hier: die Komplexität des Systems “Unternehmen”)und ermöglicht es diesem, besser mit unterschiedlichen Umweltbedingungen umzugehen.

Praktisch umgesetzt werden kann dies z. B. über spezielle Workshop-Konzepte (z. B. die wintegration®), bei denen eine Ausgangsfrage definiert wird und in einem hocheffizienten Arbeitsprozess das Wissen aus allen Teilen der Organisation zur Lösungsfindung genutzt wird.

Literaturangaben:

Gomez, P., Probst, G. (1995): Die Praxis des ganzheitlichen Problemlösens.

Richter, M. (2015): Komplexitätsmanagement in der Produktion, Trainer Journal 2/15, Nr. 85, S. 12, online im Internet unter:http://www.solidia.de/komplexitaetsmanagement-in-der-produktion/, zuletzt abgerufen am 01.10.2016.

Richter, M. (2013): Erneuerung von Strategieplanungsprozessen – biokybernetisch überprüft, in Grösser, S., Schwaninger, M., Tilebein, M., Fischer, T., Jeschke, S. (Hrsg.): Modellbasiertes Management, Berlin 2013, ISBN 0947-2452, S. 181 – 195.

statista (2015): Anzahl der Modellreihen im deutschen Pkw-Markt in den Jahren 1995 bis 2015, online im Internet unter: https://de.statista.com/statistik/daten/studie/224036/umfrage/pkw-modellreihen-in-deutschland/, zuletzt abgerufen am 01.10.2016.

statista (2013): Top 10 Automobilhersteller auf dem deutschen Markt nach der Anzahl der Modellvarianten (Stand: August 2013), online im Internet unter: op 10 Automobilhersteller auf dem deutschen Markt nach der Anzahl der Modellvarianten (Stand: August 2013), zuletzt abgerufen am 01.10.2016.

Vester, F. (2002): Die Kunst vernetzt zu denken. München.

Vester, F. (1990): Unsere Welt – ein vernetztes System, München.

Von Ettingshausen, O. (2016): Grundlagen des Systemdenkens: Entscheiden in komplexen Situationen. Norderstedt.



Kommentare

Noch keine Kommentare vorhanden.

Einen Kommentar schreiben

Leave a comment

Available formatting commands

Use Markdown commands or their HTML equivalents to add simple formatting to your comment:

Text markup
*italic*, **bold**, ~~strikethrough~~, `code` and <mark>marked text</mark>.
Lists
- Unordered item 1
- Unordered list item 2
1. Ordered list item 1
2. Ordered list item 2
Quotations
> Quoted text
Code blocks
```
// A simple code block
```
```php
// Some PHP code
phpinfo();
```
Links
[Link text](https://example.com)
Full URLs are automatically converted into links.